หลังจากซื้อแผงโซลาร์เซลล์หรือผลิตเองแล้ว คุณจะต้องซื้ออุปกรณ์เพิ่มเติม ซึ่งจำเป็นต่อการเพิ่มประสิทธิภาพและความน่าเชื่อถือของโรงไฟฟ้า นอกจากแบตเตอรี่ อินเวอร์เตอร์ และ... ตัวติดตามคุณจะต้องซื้อเครื่องรักษาระดับแรงดันไฟฟ้าสำหรับ แบตเตอรี่พลังงานแสงอาทิตย์อายุการใช้งานของระบบทั้งหมดขึ้นอยู่กับสิ่งนี้เป็นสำคัญ
อุปกรณ์รักษาระดับแรงดันไฟฟ้าเป็นตัวแปลงที่สร้างแรงดันไฟฟ้าขาออกที่ต้องการ โดยเกิดขึ้นภายใต้สภาวะที่มีความต้านทานโหลดสูงและแรงดันไฟฟ้าขาเข้าสูง ข้อดีหลักของอุปกรณ์ดังกล่าวคือช่วยให้สามารถใช้พลังงานจากแผงโซลาร์เซลล์ได้อย่างเต็มประสิทธิภาพในทุกสภาพอากาศ นอกจากนี้ยังทำให้การชาร์จแบตเตอรี่จากแผงโซลาร์เซลล์ปลอดภัยยิ่งขึ้น หากแบตเตอรี่ชาร์จเต็มแล้ว พลังงานส่วนเกินจะถูกส่งไปยังโหลด
ประเภทของอุปกรณ์รักษาเสถียรภาพแบตเตอรี่พลังงานแสงอาทิตย์
อุปกรณ์ทางเทคนิคประเภทนี้มีหลายประเภท
- ทางลัด (Shunt)
- เชิงเส้น
- แรงกระตุ้น
อันดับแรก แบตเตอรี่ชนิดนี้มีอัตราการสูญเสียพลังงานต่ำ ความน่าเชื่อถือสูง และต้นทุนต่ำ อย่างไรก็ตาม นอกเหนือจากข้อดีแล้ว ยังมีข้อเสียอีกด้วย ตัวอย่างเช่น มันสลับโหมดการทำงานของแบตเตอรี่ระหว่างโหมดไม่ชาร์จและโหมดชาร์จเต็มอยู่ตลอดเวลา ทำให้แรงดันไฟฟ้าของแบตเตอรี่เปลี่ยนแปลงอย่างต่อเนื่อง ซึ่งทั้งหมดนี้ส่งผลให้เกิดสัญญาณรบกวนมากมายที่เอาต์พุต
ที่สอง ตัวเก็บประจุชนิดนี้มีการควบคุมแรงดันไฟฟ้าที่ราบเรียบ และอาจเกิดแรงดันไฟฟ้ากระชากเล็กน้อยเมื่อมีโหลด ข้อเสียคือราคาสูงและขนาดใหญ่ สามารถต่อได้ทั้งแบบอนุกรมและแบบขนาน
ตัวเลือกที่สามจะแปลงแรงดันไฟฟ้าขาเข้าตามอำเภอใจ:
- ลดลง – ค่า U ที่เอาต์พุตจะต่ำกว่าค่า U ที่อินพุต
- เพิ่มขึ้น - แรงดันไฟฟ้าขาออกจะสูงกว่าแรงดันไฟฟ้าขาเข้า
- เพิ่มขึ้นหรือลดลง – ค่าเอาต์พุต U สามารถสูงขึ้นหรือลดลงก็ได้
- การกลับเฟส – แรงดันเอาต์พุตมีค่าผกผัน ขั้วถ้าเปรียบเทียบกับอินพุต U
เครื่องปรับแรงดันไฟฟ้าชนิดนี้มีประสิทธิภาพสูง แต่ก่อให้เกิดสัญญาณรบกวนแบบพัลส์ที่เอาต์พุต
ทำไมคุณถึงต้องการอุปกรณ์รักษาเสถียรภาพแผงโซลาร์เซลล์?
ดูเหมือนว่าเราแค่ต่อแผงโซลาร์เซลล์เข้ากับแบตเตอรี่ สถานีชาร์จของเราก็จะใช้งานได้เลย แต่ในความเป็นจริงแล้ว มันแตกต่างออกไป ต้องติดตั้งตัวควบคุมการชาร์จระหว่างสองส่วนนี้ด้วย ตัวควบคุมนี้จะช่วยให้คุณสามารถเปิดและปิดระบบได้ แผงโซลาร์เซลล์ในกรณีนี้ ทุกอย่างขึ้นอยู่กับแรงดันไฟฟ้าในการชาร์จ อุปกรณ์รักษาเสถียรภาพแรงดันไฟฟ้าขั้นสูงสามารถลดแรงดันไฟฟ้าลงและคงไว้ที่ระดับหนึ่งจนกว่าแบตเตอรี่จะชาร์จเต็มได้
เมื่อเลือก โปรดพิจารณาสิ่งต่อไปนี้:
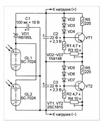
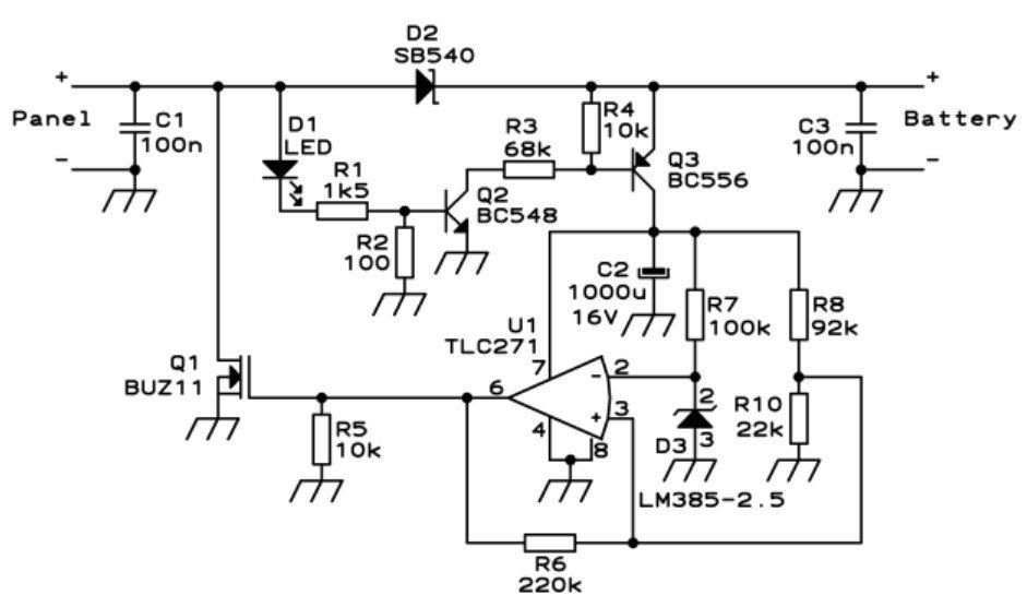
แผนภาพวงจรตัวรักษาเสถียรภาพแผงโซลาร์เซลล์
เมื่อแผงโซลาร์เซลล์ไม่ผลิตกระแสไฟฟ้า วงจรจะปิดและไม่ดึงแรงดันไฟฟ้าจากแบตเตอรี่ เมื่อแสงแดดส่องกระทบโมดูล จะเกิดแรงดันไฟฟ้า 10 โวลต์ ซึ่งทำให้ LED สว่างขึ้นและทรานซิสเตอร์กำลังต่ำสองตัวทำงาน ทุกอย่างจึงเริ่มทำงาน ตัวขยายสัญญาณปฏิบัติการ U1 ควบคุมการปิดการทำงานของทรานซิสเตอร์ กระบวนการนี้จะดำเนินต่อไปตราบใดที่แรงดันไฟฟ้ายังคงต่ำกว่า 14 โวลต์ ส่งผลให้กระแสไฟฟ้าไหลผ่านไดโอด Schottky ในช่วงเวลานั้น
ทันทีที่แรงดันไฟฟ้าเพิ่มขึ้นเป็น 14 V หรือสูงกว่านั้น วงจรทรานซิสเตอร์จะเปิดออก แบตเตอรี่จะหยุดดึงกระแสไฟชาร์จ ไฟ LED จะดับลง และทรานซิสเตอร์ทั้งสองตัวจะปิดการทำงาน นอกจากนี้ ตัวเก็บประจุ C2 จะเริ่มคายประจุ หลังจาก 4 วินาที การคายประจุของตัวเก็บประจุจะเพียงพอ และไมโครชิป TLC271 จะปิดการทำงานของทรานซิสเตอร์ จากนั้นกระแสไฟจะไหลไปยังแบตเตอรี่ กระบวนการนี้จะดำเนินต่อไปจนกว่าแรงดันไฟฟ้าจะกลับสู่ระดับการสวิตช์











