ปัจจุบันนี้เราสามารถใช้ไฟฟ้าสะอาดเพื่อจ่ายไฟให้บ้านได้แล้ว แทบทุกคนสามารถสร้างโรงไฟฟ้าพลังงานแสงอาทิตย์ของตัวเองได้ นอกจากแผงโซลาร์เซลล์แล้ว คุณยังต้องมีตัวควบคุมการชาร์จพลังงานแสงอาทิตย์และอุปกรณ์อื่นๆ อีกมากมาย
แล้วตัวควบคุมมีไว้ทำอะไร และมันคืออะไร? โดยพื้นฐานแล้วมันคืออุปกรณ์ทางเทคนิคที่ออกแบบมาเพื่อควบคุมการชาร์จและการคายประจุ
อย่างที่เราทราบกันดี แสงแดดที่ตกกระทบแผงโซลาร์เซลล์จะถูกแปลงเป็นกระแสไฟฟ้า กระแสไฟฟ้าที่เคลื่อนที่และมีทิศทางนี้จะไหลเข้าสู่แบตเตอรี่ จากนั้นจะผ่านอินเวอร์เตอร์และแปลงเป็นกระแสสลับ 220 โวลต์ ตัวควบคุมจะตรวจสอบกระบวนการทั้งหมดนี้และป้องกันไม่ให้แบตเตอรี่ชาร์จไฟเกินหรือหมดไฟจนหมด
- เหตุใดคุณจึงควรตรวจสอบระดับการชาร์จ และตัวควบคุมการชาร์จแบตเตอรี่พลังงานแสงอาทิตย์ทำงานอย่างไร?
- ประเภทของตัวควบคุมการชาร์จแบตเตอรี่พลังงานแสงอาทิตย์
- ตัวควบคุม DIY
- เอ็มอาร์อาร์ที
- อุปกรณ์ประเภทเปิด/ปิด
- ลูกผสม
- PWM หรือ PWM
- วิธีเชื่อมต่อตัวควบคุมการชาร์จพลังงานแสงอาทิตย์?
- การเชื่อมต่อ MPRT
- การเชื่อมต่อแผงโซลาร์เซลล์เข้ากับตัวควบคุม PWM
- วิธีเลือกตัวควบคุมแผงโซลาร์เซลล์?
- บริษัทผู้ผลิตยอดนิยม
เหตุใดคุณจึงควรตรวจสอบระดับการชาร์จ และตัวควบคุมการชาร์จแบตเตอรี่พลังงานแสงอาทิตย์ทำงานอย่างไร?
เหตุผลหลัก:
- วิธีนี้จะช่วยให้แบตเตอรี่ของคุณใช้งานได้นานขึ้น! การชาร์จไฟเกินอาจทำให้เกิดการระเบิดได้
- แบตเตอรี่แต่ละก้อนทำงานที่แรงดันไฟฟ้าเฉพาะ ตัวควบคุมช่วยให้คุณเลือกค่า U ที่ต้องการได้
ตัวควบคุมการชาร์จจะตัดการเชื่อมต่อแบตเตอรี่ออกจากอุปกรณ์ไฟฟ้าหากแบตเตอรี่หมดเร็วมาก และจะตัดการเชื่อมต่อแบตเตอรี่ออกจากแผงโซลาร์เซลล์หากแบตเตอรี่ชาร์จเต็มแล้ว
ด้วยวิธีนี้ จึงมีการประกันภัยและระบบจะมีความปลอดภัยมากขึ้น
หลักการทำงานนั้นง่ายมาก อุปกรณ์นี้ช่วยรักษาสมดุลและป้องกันไม่ให้แรงดันไฟฟ้าลดลงหรือเพิ่มขึ้นมากเกินไป
ประเภทของตัวควบคุมการชาร์จแบตเตอรี่พลังงานแสงอาทิตย์
- ทำเองที่บ้าน
- เอ็มอาร์อาร์ที
- บน/ของ
- ลูกผสม
- ประเภท PWM
ด้านล่างนี้ เราจะอธิบายตัวเลือกต่างๆ สำหรับแบตเตอรี่ลิเธียมและแบตเตอรี่ชนิดอื่นๆ โดยสังเขป
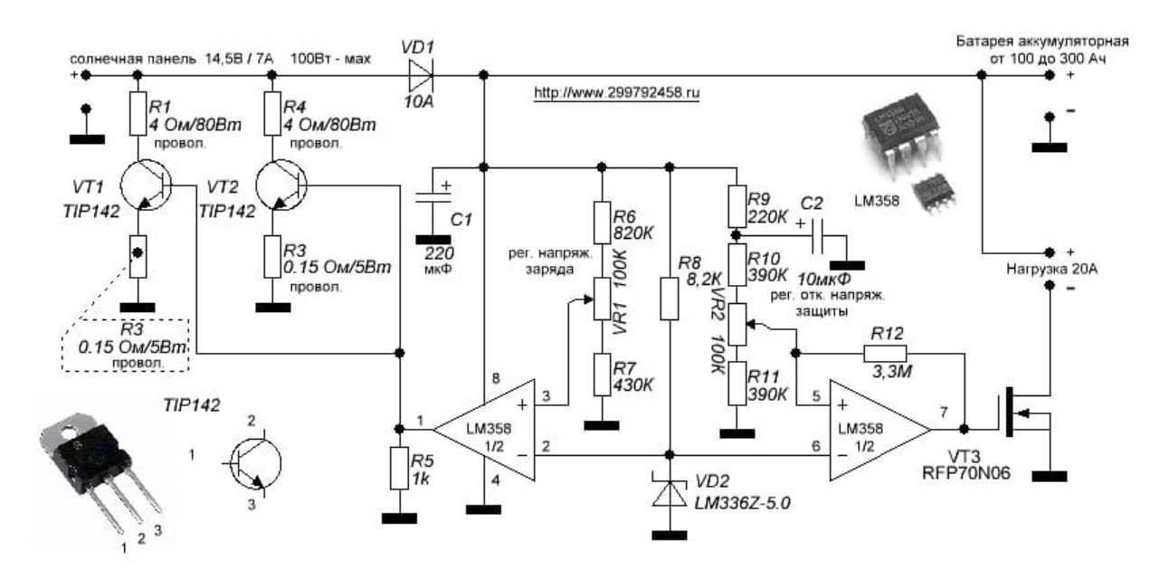
ตัวควบคุม DIY
หากคุณมีประสบการณ์และทักษะด้านอิเล็กทรอนิกส์ คุณสามารถสร้างอุปกรณ์นี้ได้ด้วยตนเอง อย่างไรก็ตาม อุปกรณ์ดังกล่าวอาจไม่ได้มีประสิทธิภาพสูงนัก อุปกรณ์ที่ทำเองนั้นเหมาะสมที่สุดหากสถานีของคุณมีกำลังไฟต่ำ
ในการสร้างอุปกรณ์ชาร์จนี้ คุณจะต้องค้นหาแผนผังวงจร แต่โปรดจำไว้ว่าค่าความคลาดเคลื่อนต้องอยู่ภายใน 0.1
นี่คือแผนภาพอย่างง่าย
เอ็มอาร์อาร์ที
สามารถตรวจสอบขีดจำกัดกำลังการชาร์จสูงสุดได้ ซอฟต์แวร์มีอัลกอริทึมที่ตรวจสอบระดับแรงดันและกระแสไฟฟ้า และหาจุดสมดุลที่ทำให้ระบบโดยรวมทำงานได้อย่างมีประสิทธิภาพสูงสุด
อุปกรณ์ MPPT ถือเป็นหนึ่งในอุปกรณ์ที่ดีที่สุดและทันสมัยที่สุดที่มีอยู่ในปัจจุบัน แตกต่างจาก PMW ตรงที่ช่วยเพิ่มประสิทธิภาพของระบบได้ถึง 35% อุปกรณ์นี้เหมาะสำหรับบ้านขนาดใหญ่ แผงโซลาร์เซลล์.
อุปกรณ์ตามประเภท บน/ของ
นี่คือรุ่นที่ง่ายที่สุดที่มีอยู่ มันไม่มีฟังก์ชันการใช้งานมากมายเท่ากับรุ่นอื่นๆ อุปกรณ์จะหยุดชาร์จแบตเตอรี่ทันทีที่แรงดันไฟฟ้าถึงระดับสูงสุด
น่าเสียดายที่ตัวควบคุมการชาร์จพลังงานแสงอาทิตย์ประเภทนี้ไม่สามารถชาร์จได้เต็ม 100% เมื่อกระแสไฟถึงระดับสูงสุดแล้ว เครื่องจะปิดลง ส่งผลให้การชาร์จไม่สมบูรณ์และลดอายุการใช้งานลง
ลูกผสม
อุปกรณ์เหล่านี้ใช้เมื่อมีแหล่งพลังงานสองประเภท เช่น พลังงานแสงอาทิตย์และพลังงานลม การออกแบบของอุปกรณ์เหล่านี้ใช้หลักการ PWM และ MPPT ความแตกต่างหลักจากอุปกรณ์ที่คล้ายกันอยู่ที่ลักษณะกระแสและแรงดันไฟฟ้า
จุดประสงค์ของอุปกรณ์นี้คือเพื่อปรับสมดุลภาระของแบตเตอรี่ ซึ่งเกิดขึ้นเนื่องจากกระแสไฟฟ้าที่ไม่สม่ำเสมอจากเครื่องกำเนิดไฟฟ้าพลังงานลม ซึ่งอาจลดอายุการใช้งานของอุปกรณ์จัดเก็บพลังงานลงอย่างมาก
พีเอ็มดับเบิลยู หรือ PWM
เทคโนโลยีนี้ทำงานโดยใช้การปรับความกว้างของพัลส์ (PWM) ซึ่งช่วยแก้ปัญหาการชาร์จไฟไม่เต็ม โดยจะลดกระแสไฟฟ้าลง ทำให้แบตเตอรี่ชาร์จเต็ม 100%
เนื่องจากการทำงานแบบ PWM ทำให้แบตเตอรี่ไม่ร้อนเกินไป ส่งผลให้ชุดควบคุมนี้มีประสิทธิภาพ แผงโซลาร์เซลล์ ถือว่ามีประสิทธิภาพมาก
วิธีเชื่อมต่อตัวควบคุมการชาร์จพลังงานแสงอาทิตย์?
อุปกรณ์นี้อาจอยู่ภายในอินเวอร์เตอร์ หรืออาจเป็นอุปกรณ์แยกต่างหากก็ได้
ในการพิจารณาการเชื่อมต่อ ควรคำนึงถึงลักษณะเฉพาะของส่วนประกอบทั้งหมดของโรงไฟฟ้า ตัวอย่างเช่น ค่า U ไม่ควรสูงกว่าแรงดันไฟฟ้าใช้งานของตัวควบคุม
ควรติดตั้งในบริเวณที่ปราศจากความชื้น ด้านล่างนี้คือตัวเลือกการเชื่อมต่อสำหรับตัวควบคุมแผงโซลาร์เซลล์สองประเภทที่ใช้กันทั่วไป
การเชื่อมต่อ MPRT
อุปกรณ์นี้มีกำลังค่อนข้างสูงและเชื่อมต่อในลักษณะเฉพาะ สายไฟที่ใช้เชื่อมต่อมีขั้วต่อทองแดงพร้อมแคลมป์ ขั้วลบที่ต่อกับตัวควบคุมต้องติดตั้งอะแดปเตอร์ ฟิวส์ และเบรกเกอร์วงจร วิธีนี้ช่วยป้องกันการสูญเสียพลังงานและทำให้ระบบพลังงานแสงอาทิตย์ปลอดภัยยิ่งขึ้น แรงดันไฟฟ้าบนแผงโซลาร์เซลล์ต้องตรงกับแรงดันไฟฟ้าของตัวควบคุม
ก่อนเชื่อมต่ออุปกรณ์ MPPT เข้ากับวงจร ให้สลับหน้าสัมผัสไปที่ตำแหน่ง "ปิด" และถอดฟิวส์ออก ทำตามขั้นตอนต่อไปนี้:
- เชื่อมต่อขั้วของแบตเตอรี่และตัวควบคุมเข้าด้วยกัน
- ติดตั้งแผงโซลาร์เซลล์เข้ากับตัวควบคุม
- ให้มีการต่อสายดิน
- ติดตั้งเซ็นเซอร์วัดอุณหภูมิบนอุปกรณ์ควบคุม
ขณะดำเนินการตามขั้นตอนนี้ โปรดตรวจสอบให้แน่ใจว่าขั้วของหน้าสัมผัสถูกต้อง เมื่อเสร็จสิ้นแล้ว ให้หมุนสวิตช์ไปที่ตำแหน่ง "เปิด" และใส่ฟิวส์กลับเข้าไป การทำงานที่ถูกต้องจะแสดงโดยหน้าจอแสดงผลของตัวควบคุมที่แสดงสถานะการชาร์จ
การเชื่อมต่อแผงโซลาร์เซลล์เข้ากับตัวควบคุม พีเอ็มดับเบิลยู
ในการทำเช่นนี้ ให้ทำตามขั้นตอนวิธีเชื่อมต่ออย่างง่ายดังนี้:
- เชื่อมต่อสายแบตเตอรี่เข้ากับขั้วต่อของตัวควบคุม PWM
- เฉียดฉิวกับ ขั้ว"+" คุณต้องเปิดฟิวส์เพื่อป้องกันความเสียหาย
- เชื่อมต่อสายไฟจากแผงโซลาร์เซลล์เข้ากับตัวควบคุมการชาร์จแบตเตอรี่พลังงานแสงอาทิตย์
- ต่อหลอดไฟ 12 โวลต์เข้ากับขั้วต่อโหลดของตัวควบคุม
ขณะเชื่อมต่อ โปรดสังเกตเครื่องหมาย มิเช่นนั้นอุปกรณ์อาจเสียหายได้ ห้ามเชื่อมต่ออินเวอร์เตอร์เข้ากับขั้วของอุปกรณ์ควบคุม ต้องเชื่อมต่อเข้ากับขั้วของแบตเตอรี่เท่านั้น
วิธีเลือกตัวควบคุมแผงโซลาร์เซลล์?
นี่เป็นอุปกรณ์ที่สำคัญมาก และการเลือกอุปกรณ์ที่เหมาะสมจากหลากหลายรุ่นที่มีอยู่นั้นค่อนข้างยาก เพื่อให้ได้สิ่งที่คุณต้องการอย่างแท้จริง โปรดปฏิบัติตามคำแนะนำเหล่านี้:
- ความจุของแบตเตอรี่ กำลังไฟฟ้ารวมทั้งหมดต้องไม่เกินพิกัดกระแส
- ระดับแรงดันไฟฟ้าขาเข้า ควรสูงกว่าแรงดันไฟฟ้าของแบตเตอรี่ซึ่งได้จากตัวแปลงแสงเป็นกระแสไฟฟ้าอย่างน้อย 20%
ปัจจุบันมีอุปกรณ์ควบคุมการชาร์จแบตเตอรี่พลังงานแสงอาทิตย์ให้เลือกใช้หลากหลายรูปแบบ อุปกรณ์เหล่านี้สามารถป้องกันความเสียหายจากสภาพอากาศที่ไม่เอื้ออำนวย การใช้งานหนัก การลัดวงจร ความร้อนสูงเกินไป และแม้แต่การเชื่อมต่อที่ไม่ถูกต้อง ตัวอย่างเช่น ความเสียหายเหล่านี้อาจเกิดขึ้นได้เมื่อคุณต่อสายผิด ขั้วดังนั้น คุณจึงต้องเลือกอุปกรณ์ที่มีระบบป้องกันหลายระดับ
บริษัทผู้ผลิตยอดนิยม
- ระบบเกียร์อัตโนมัติ
- เอมิคอน.
- ราศีเมษ
- เอสแอลซี 500
- อัลเลน-แบรดลีโอ
- ไมโคร โลจิกซ์
ผู้ผลิตเหล่านี้ผลิตอุปกรณ์ดังกล่าวมาเป็นเวลานานแล้ว















