นอกจากแบตเตอรี่แบบมาตรฐาน เช่น แบตเตอรี่น้ำเกลือ แบตเตอรี่อัลคาไลน์ และแบตเตอรี่แบบชาร์จได้แล้ว ยังมีแบตเตอรี่แบบคาปาซิเตอร์อีกด้วย แบตเตอรี่ชนิดนี้ใช้ในอุปกรณ์หลากหลายประเภท โดยส่วนใหญ่ใช้เป็นแหล่งเก็บพลังงานสำรอง เป็นอุปกรณ์ไฟฟ้าที่เชื่อถือได้และใช้งานง่าย
โครงสร้างและคุณลักษณะของชุดตัวเก็บประจุ
ในการผลิตชิ้นส่วนวิทยุจำเป็นต้องใช้ตัวเก็บประจุหลายตัว โดยจะต่ออนุกรมกัน ชิ้นส่วนวิทยุเหล่านี้มีจำหน่ายในกำลังวัตต์และแรงดันไฟฟ้าที่แตกต่างกัน
ชุดตัวเก็บประจุคืออะไร? อุปกรณ์เหล่านี้โดยพื้นฐานแล้วคือตัวเก็บประจุที่ต่อกันเป็นชุด การต่ออาจเป็นแบบอนุกรม แบบขนาน หรือแบบผสมก็ได้
ตัวเก็บประจุคืออะไร?
โดยพื้นฐานแล้ว มันคือส่วนประกอบที่ประกอบด้วยแผ่นตัวนำสองแผ่นที่คั่นด้วยฉนวน อุปกรณ์นี้สะสมพลังงานและปล่อยออกมา ยิ่งไปกว่านั้น กระบวนการนี้เกิดขึ้นอย่างรวดเร็วมาก หากคุณชาร์จตัวเก็บประจุขนาด 1000 ไมโครฟารัดด้วยแรงดัน 25 โวลต์ แล้วต่อ LED เข้ากับมัน LED จะไหม้ภายในเวลาเพียง 5-10 วินาที
จากการทดลองพบว่า เมื่อตัวนำถูกประจุไฟฟ้า จะเกิดสนามไฟฟ้าขึ้นรอบๆ ตัวนำ ประจุจะเพิ่มขึ้นเนื่องจากค่าความจุสูงและแรงดันไฟฟ้าที่เพิ่มขึ้น ส่วนค่าความจุจะเพิ่มขึ้นเนื่องจากขนาดของตัวนำที่ประกอบเป็นตัวเก็บประจุมีขนาดใหญ่ขึ้น และจะเพิ่มขึ้นด้วยหากตัวนำอยู่ใกล้กันมาก
ระหว่างตัวนำจะมีวัสดุฉนวนคั่นอยู่ ซึ่งโดยทั่วไปจะเป็นกระดาษ ฟิล์ม หรืออากาศ วัสดุเหล่านี้แทบจะไม่นำไฟฟ้าเลย ดังนั้นจึงต้องเลือกวัสดุฉนวนอย่างระมัดระวัง เพราะต้องให้ฉนวนที่เชื่อถือได้แม้ในกระแสไฟฟ้าสูง แม้ว่าจะมีเพียงความหนา 10-15 ไมครอนก็ตาม
คุณภาพของฉนวนขึ้นอยู่กับค่าการซึมผ่าน หรือความสามารถในการกักเก็บประจุ ตัวอย่างเช่น ค่าการซึมผ่านของกระดาษอยู่ที่ 3.54 ในขณะที่ค่าการซึมผ่านของฟิล์มอยู่ที่ 2.5-2.7
สูตรที่มีประโยชน์
จำนวนตัวเก็บประจุที่ต้องการและกำลังไฟฟ้าของตัวเก็บประจุจะถูกกำหนดโดยพิจารณาจากกำลังไฟฟ้าเชิงปฏิกิริยา
สูตรสำหรับคำนวณความจุของแบตเตอรี่
หากคุณต่อตัวเก็บประจุเป็นรูปสามเหลี่ยมอย่างง่ายแทนที่จะเป็นรูปดาว คุณจะใช้ชิ้นส่วนเหล่านี้ในปริมาณที่น้อยลงมาก
- เลือกประเภทฐานความรู้ (KB)
- ตัดสินใจว่าจะเชื่อมต่ออย่างไร
ควรใช้ตัวเก็บประจุชนิดเดียวกัน
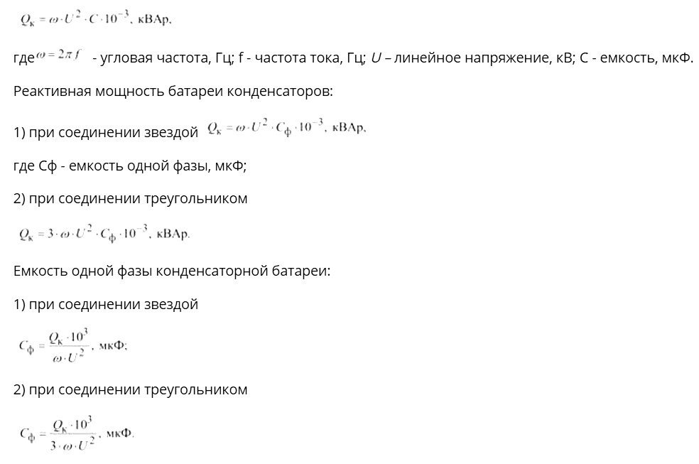
จำนวนตัวเก็บประจุที่ต้องการจะคำนวณได้จากสูตรต่อไปนี้:
ชุดตัวเก็บประจุ เช่นเดียวกับส่วนประกอบอื่นๆ ในวงจรไฟฟ้า มีแนวโน้มที่จะเกิดความร้อนเนื่องจากการสูญเสียพลังงาน อัตราการเกิดความร้อนขึ้นอยู่กับแรงดันไฟฟ้าและความถี่ รวมถึงค่าความจุ และนั่นยังไม่หมด ฉนวนก็มีบทบาทเช่นกัน การสูญเสียในฉนวนสามารถหาได้โดยใช้ค่าแทนเจนต์การสูญเสีย (tanϬ) รวมถึงการสูญเสียจำเพาะในตัวเก็บประจุ (W/kVAr)
ค่าการสูญเสียข้างต้นมีช่วงตั้งแต่ 0.5 ถึง 4 วัตต์/กิโลโวลต์อาร์ค
เพื่อชดเชยกำลังไฟฟ้าเชิงปฏิกิริยา จึงมีการใช้ตัวเก็บประจุแบบโคไซน์ โดยทำงานที่ความถี่ 50 เฮิรตซ์ และมีกำลังไฟฟ้าตั้งแต่ 10 ถึง 100 กิโลโวลต์อาร์อาร์
ดังที่กล่าวมาข้างต้น ชุดตัวเก็บประจุประกอบด้วยแผ่นโลหะสองแผ่นโดยมีชั้นฉนวนคั่นอยู่ระหว่างกัน โครงสร้างทั้งหมดบรรจุอยู่ในตัวเรือนอะลูมิเนียม มีขั้วต่อหลายขั้วยื่นออกมาจากพื้นผิว โดยทั่วไปจะมีสองเฟส แต่ก็มีตัวเก็บประจุแบบสามเฟสที่มีสามขั้วต่อให้เลือกใช้เช่นกัน
เนื่องจากช่วงแรงดันของแบตเตอรี่อยู่ระหว่าง 230 โวลต์ถึง 10.5 กิโลโวลต์ จึงค่อนข้างง่ายที่จะประกอบแบตเตอรี่สำหรับระบบไฟฟ้า 380 โวลต์ อย่างไรก็ตาม หากจำเป็น ก็สามารถเกินขีดจำกัดนี้ได้อย่างง่ายดาย แบตเตอรี่มีพิกัดรับโหลดเกินที่ดีทั้งในด้านกระแสและแรงดัน
ชุดตัวเก็บประจุ (Capacitor bank) คือชุดตัวเก็บประจุที่มีอุปกรณ์ป้องกัน ควบคุม และสวิตช์อยู่ภายใน
ชุดตัวเก็บประจุแบบไม่ควบคุมมีผลในเชิงลบต่อการควบคุม ซึ่งเป็นข้อเสียอย่างหนึ่ง เมื่อแรงดันไฟฟ้าที่จ่ายลดลง กำลังไฟฟ้าก็จะลดลงด้วย และจะต้องเพิ่มกำลังไฟฟ้าขึ้นอยู่กับสภาวะการทำงาน











